欢迎光临~beat365在线体育官网
  咨询电话:400-800-8232、13922709440

新闻中心

方舱CT感控防护及检查流程

添加时间:2022-12-02 12:20         浏览次数:         来源:方舱CT

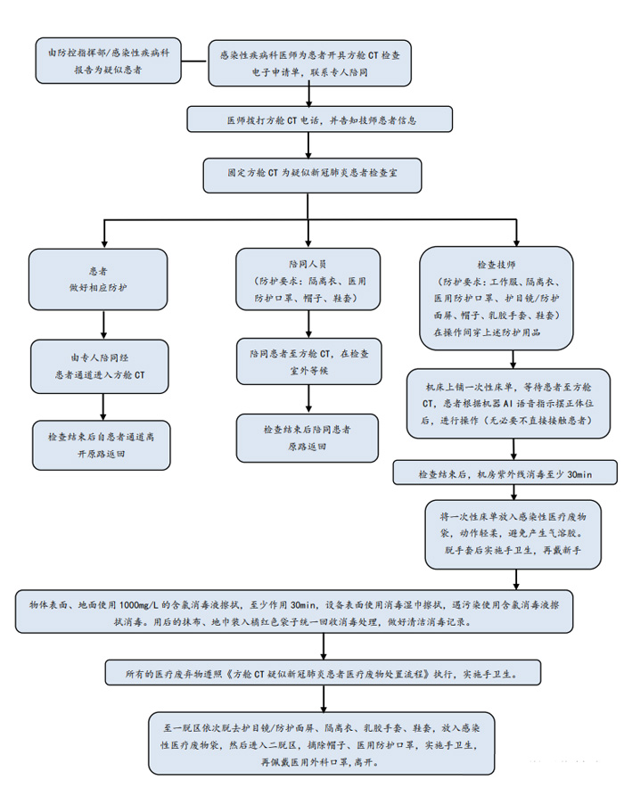
除X线电离防护外,方舱CT检查需对操作技师、患者及家属做相应的防护。根据国家卫生健康委办公厅印发的《新型冠状病毒肺炎防控方案》(第五版)[6]对于在新型冠状病毒感染的肺炎疫情防控工作中不同的工作人员其防护等级是不同的。如是疑似患者,技师则执行二级防护。方舱CT内,设置清洁区、一脱区、二脱区、免洗手消毒液、一次性防护服、一次性乳胶手套、鞋套、洗手液。技师需经多次反复训练穿脱流程和检查流程,并做好总结,考察合格方可上岗。为此我科花费了大量时间进行了防护用品穿脱,消杀,接诊流程的演练,并做总结和改进措施。(附件1所示),防护用品穿脱流程如图2所示。



导航栏目



联系我们

联系人:13922709440 余先生

固 话:86-020-86059537

服务热线:400-800-8232

邮 箱:www.aiweic.com

公 司:beat365在线体育官网

广州总部地址:广州市黄埔区开源大道188号十三栋1301室

湖北公司地址:湖北省钟祥市经济开发区协企联盟园区C6、C7栋